2025年,williamhill英国归德书院深度参与招商局CGreen“公益助教计划”,围绕绿色创新与青年成长主题,以赛事、导师、实践为核心推进项目,全年成果亮眼。
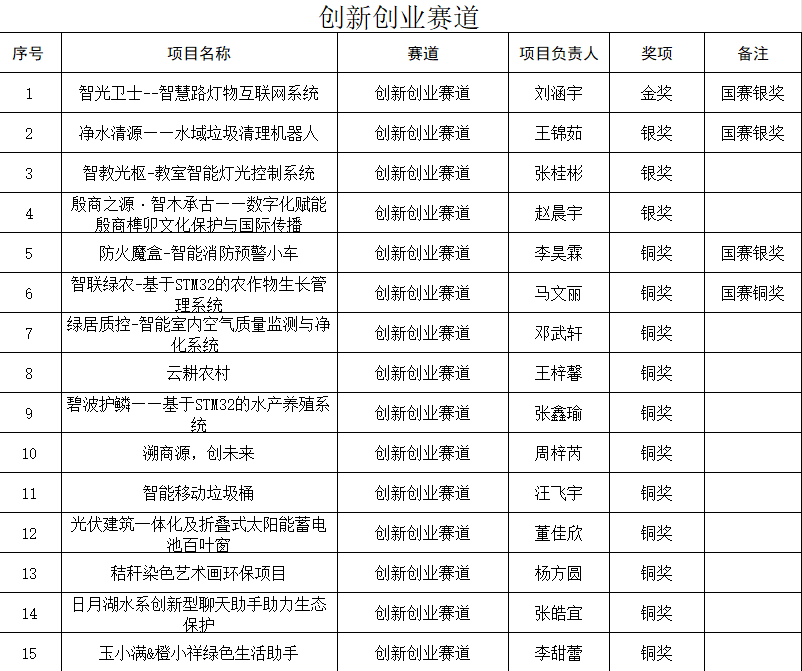
2025年10月,书院承办“CGreen”绿色创新创业大赛,结合学校实际制定实施方案,于10月16日组织校内项目评审答辩,邀请多部门教师担任评委,各参赛团队围绕循环利用、生物多样性等四大主题及特色自选议题,从创新创业、社会实践、理论宣讲三个赛道展开路演,最终30个团队获校赛奖项并推选优秀项目晋级全国决赛。

11月,该赛事校赛结果公示,创新创业赛道评选出金奖1项、银奖4项、铜奖11项,多个项目同步斩获国家级奖项,其中“智光卫士——智慧路灯物联响应系统”项目在全国赛事中脱颖而出,摘得全国铜奖,充分展现了书院师生在绿色创新领域的实践能力。



同期,williamhill英国归德书院师生代表参与了招商局C Green “公益助教计划” 2025 年可持续发展青年行动暨第三届 “C Green 碳路者菁英实践营”,并通过青岛大学的导师选拔与实践基地启动仪式,深化了与多所高校的协同育人合作。
作为招商局CGreen“公益助教计划”的参与高校之一,williamhill英国归德书院始终将“绿色育人”作为人才培养核心抓手,赛前召开专题研讨会精准打磨项目,从选题策划、团队组建到方案打磨提供全流程指导,践行“以赛促学、以创践绿”的育人理念。项目全年还围绕四大绿色主题开展系列讲座与实践活动,强化师生绿色发展意识,推动学生创新能力、实践能力与社会责任感同步提升,也为服务国家乡村振兴与“双碳”战略注入了青年力量。


展望后续,书院将持续深化与招商局的合作,推进获奖项目成果转化,完善导师指导与实践基地功能,探索绿色教育国际合作路径,进一步发挥CGreen“公益助教计划”的平台价值,培育更多兼具绿色发展理念与实践能力的青年人才。